Saturday April 2026

হটলাইন

সেবা এবং ধাপ

নং শিরোনাম সেবার ধাপ কার্যকলাপ
  
হাট বাজার উন্নয়নের ধাপ সমূহ ছক - ২ দেখুন
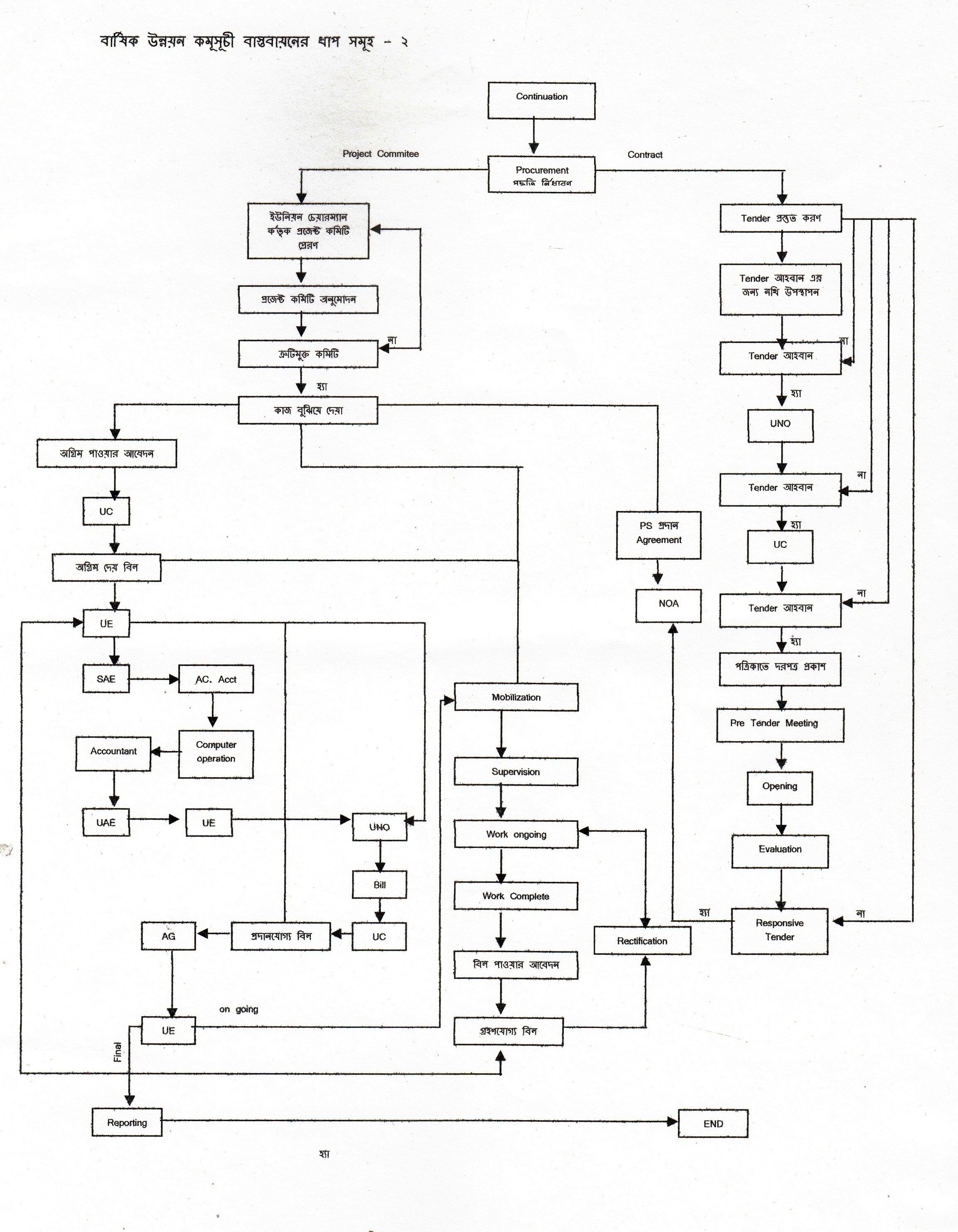
বার্ষিক উন্নয়ন কমূসূচী বাস্তবায়নের ধাপ সমূহ ছক -২ দেখুন
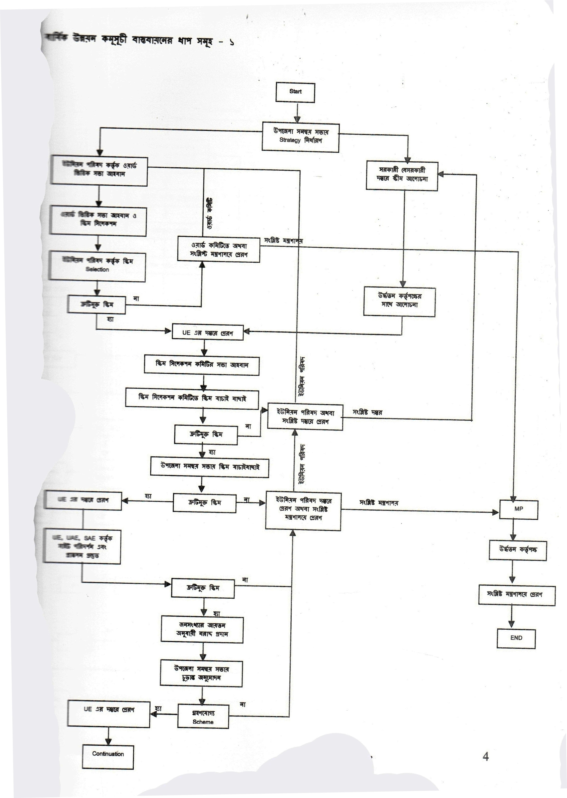
বার্ষিক উন্নয়ন কমূসূচী বাস্তবায়নের ধাপ সমূহ ছক -১ দেখুন
১% অর্থ দ্বারা বাস্তবায়িত প্রকল্পের ধাপ সমূহ ছক - ২ দেখুন
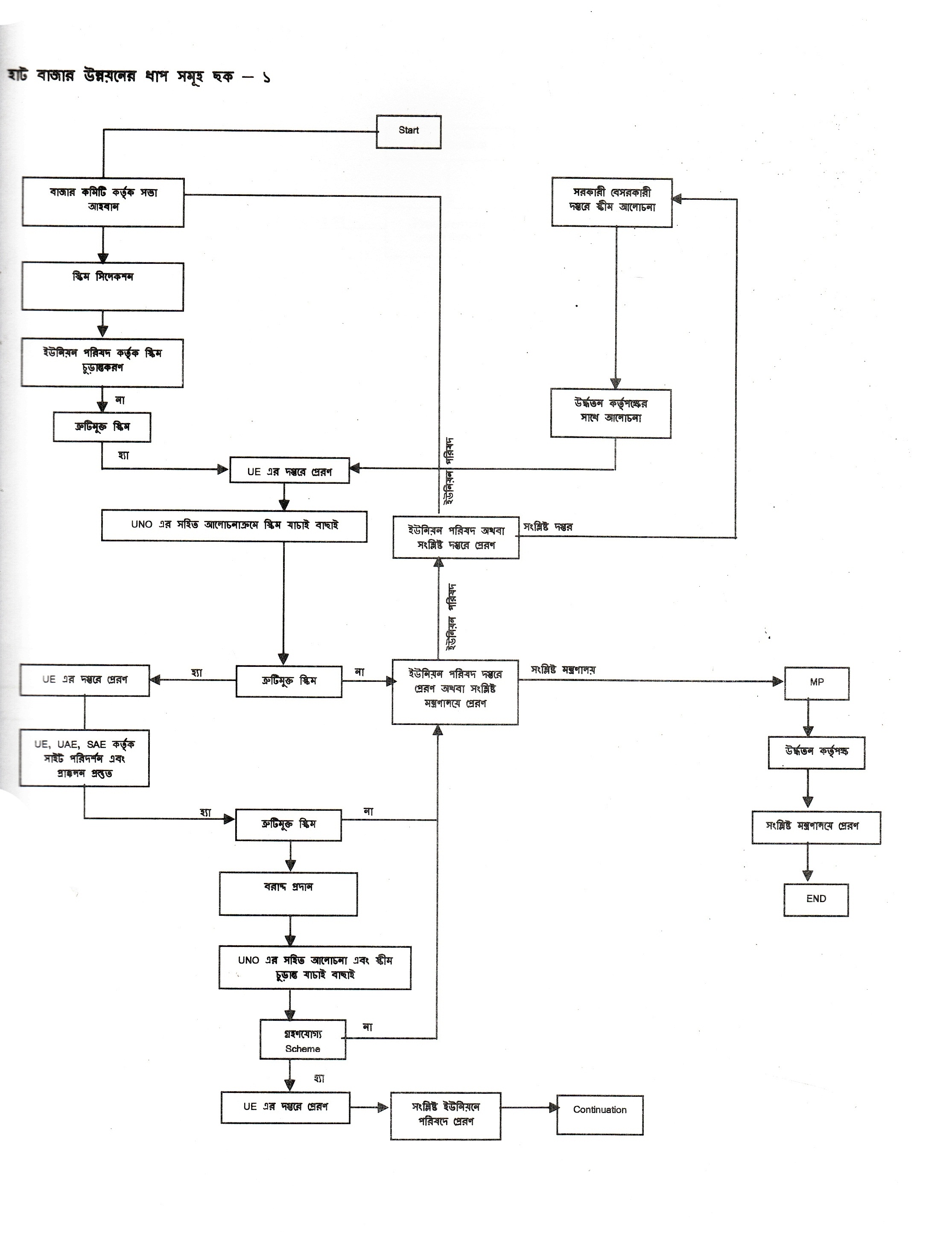
হাট বাজার উন্নয়নের ধাপ সমূহ ছক - ১ দেখুন
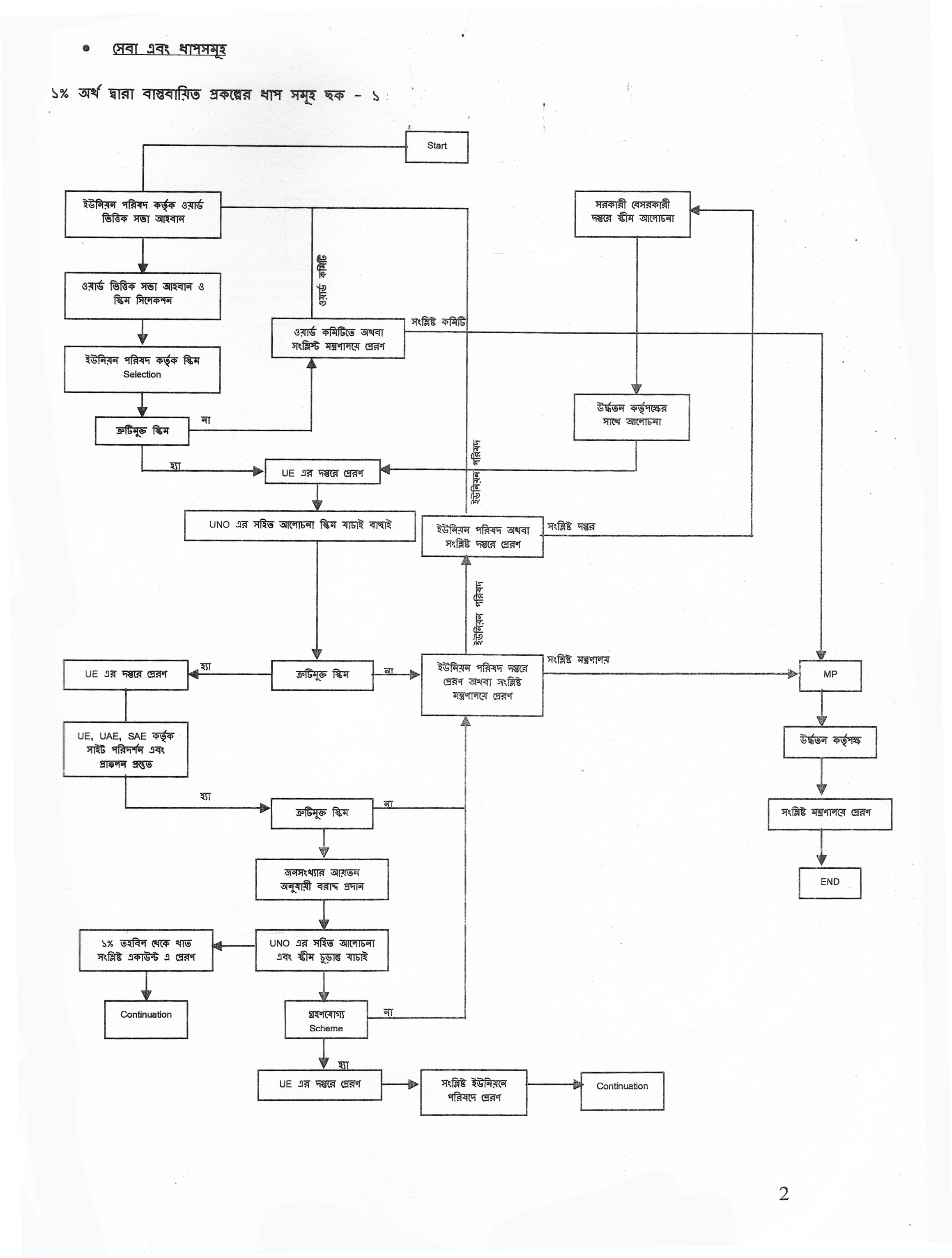
১% অর্থ দ্বারা বাস্তবায়িত প্রকল্পের ধাপ সমূহ ছক - ১ দেখুন
দেখছেন ১ থেকে ৬ পর্যন্ত, মোট ৬ এন্ট্রি

এক্সেসিবিলিটি

স্ক্রিন রিডার ডাউনলোড করুন